首页
独立站
B2B建站
B2C商城
基础建站
免费诊断
网站主题
获客工具
网易企业邮
网易外贸通
海关数据
场景营销
展会营销
案例展示
拍摄与制作
操作教程
展厅风格
营销推广
SEO
SEM
SNS
AIGC
商务活动
国内游学
国外游学
定制
Business
波士堂
公司简介
行业资讯
联系我们
合作客户
Consulting
登录
首页
独立站
B2B建站
B2C商城
基础建站
免费诊断
网站主题
获客工具
网易企业邮
网易外贸通
海关数据
场景营销
展会营销
案例展示
拍摄与制作
操作教程
展厅风格
营销推广
SEO
SEM
SNS
AIGC
商务活动
国内游学
国外游学
定制
Business
波士堂
公司简介
行业资讯
联系我们
合作客户
Consulting
登录
当前所在位置:
首页
»
新闻动态
»
外贸小贴士
»
外贸邮件营销策略白皮书
资讯
外贸小贴士
操作教程
游学
国内游学
国外游学
跨境资讯
运营干货
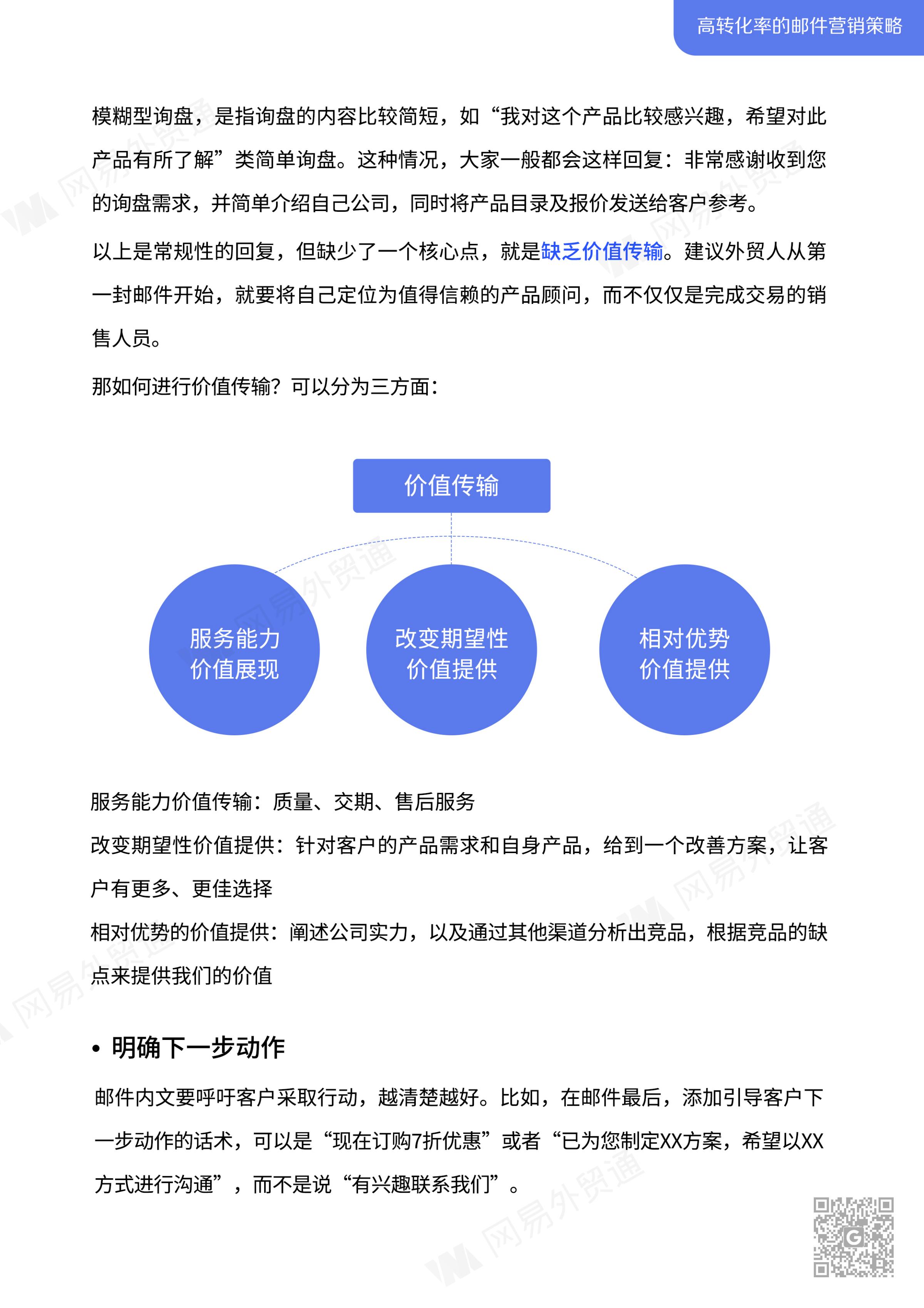
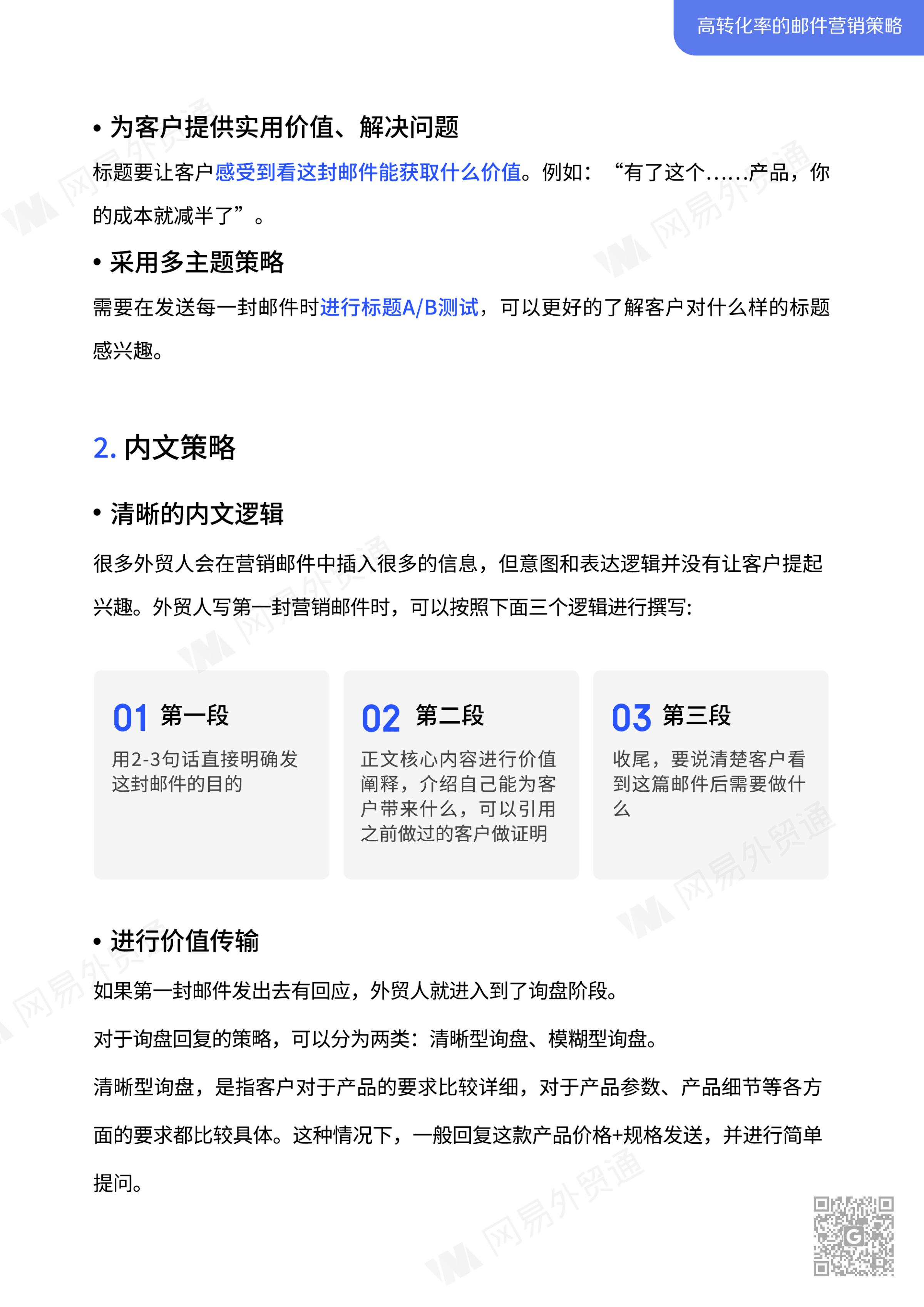
外贸邮件营销策略白皮书
浏览数量:
39
作者: 本站编辑 发布时间: 2024-01-16 来源:
本站
["wechat","weibo","qzone","douban","email"]
即刻开启您的AI自动化国际贸易之路
表单名称
提交
重置
版权所有
福建波士堂企业咨询有限公司